Zigbee技术是属于一种应用于短距离与低速率下的无线通信技术,目前主要用于距离短、功耗低且传输速率不高的各种电子设备之间进行数据传输,以及典型的有周期性数据、间歇性数据和低反应时间数据传输的应用。随着智能产品的普及,ZigBee技术也在不断更新升级。那么基于ZigBee技术的红外遥控器又是怎么一回事呢,接下来让我们一起了解一下。

一般确定ZigBee网络连接正常之后,打开无线传感器实训平台软件,单击“启动系统”按钮,等待红外学习的传感器全部上线。切换至“设备控制”选项卡,可以看到节点的基本信息、信息采集窗口和各种控制按钮。

开协调开关让协调器开始工作,开红外线学习无线传感网实验平台软件。在串口号位置选择PC设备管理器中显示的连接端口,修改MAC地址,设置家电控制设备的连接;在红外学习模块中单击“学习”按钮,节点板进行红外接收学习,完成一般遥控器的红外解码和解析功能,红外发射器灯亮表示学习成功;单击“发射”按钮,节点板红外信号发射器即可通过发送家电的红外信号来控制家电。
家电控制系统的电视机、空调、DVD设备的节点板要加装红外控制板扩展元件,在安装固定时,红外发射器要对准家电设备,通过学习对应家电遥控器的信号来实现红外系统的学习,以控制各种家用电器。
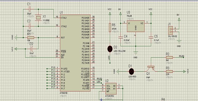
红外的简单发射、接收原理:在发射端,输入信号经放大后送入红外发射管发射;在接收端,接收管收到红外信号后,由放大器放大处理后还原成信号。
红外学习模块通过红外设备控制中心对红外家电进行集中管理和控制,主要分为主控制器端、无线通信模块以及红外集中控制模块,可实现室内红外设备如DVD、电视等的集中控制。无线通信模块是基于单片机内核的无线收发器,实现主控制器端到红外家电之间的通信。红外集中控制模块实现对红外遥控器编码的智能学习,红外信号的接收和发射。
上位机主要负责实现对整个系统的控制,它通过发送数据给红外学习模块来实现对红外的学习及发射红外控制命令。首先,上位机通过无线串口将学习命令数据通过无线发送给红外学习模块,然后红外学习模块就可以开始对红外遥控设备进行学习。学习完后,红外模块开始保存学习到的红外数据并回馈给上位机,上位机便可以对红外学习模块下达控制命令,从而实现对家庭红外系统的控制。
以上就是基于zigbee技术遥控器红外学习的相关介绍,随着物联网正式进入发展的快车道之后,ZigBee技术也正逐步地被越来越多的用户所接受。目前,ZigBee技术已经在智能传感器场景中进行了应用,未来的发展前景十分广阔。
文章来源:《基于zigbee技术的遥控器红外学习》,智家网







